层状过渡金属氧化物(AxMO₂,A=Li或Na)作为可充电锂/钠离子电池的正极材料因其高比容量与层状可逆结构而受到广泛关注。然而,Na⁺离子脱嵌过程中诱导的层间滑移和相变问题长期以来是制约其循环寿命和结构稳定性的主要障碍。尤其在P2型NaₓMO₂中,Na⁺脱出过程中相邻MO₂层之间的静电排斥促使氧层滑移,引发向O2相的转变,导致材料体积膨胀和结构劣化。为从根本上遏制这种结构退化行为,武汉理工大学尤雅教授团队与浙江大学陆俊教授团队合作,于2025年7月21日在Nature Communications期刊发表题为“Inhibiting inter-layer gliding in transition metal layered oxides through interphase engineering for sodium-ion batteries”的研究论文。该研究系统提出并验证了“X2/Y3共格相界限”(X, Y = P或O)可有效抑制MO₂层滑移,并以此为核心提出“界面工程(interphase engineering)”策略,从微观结构层面解决了相变问题。
一、研究内容
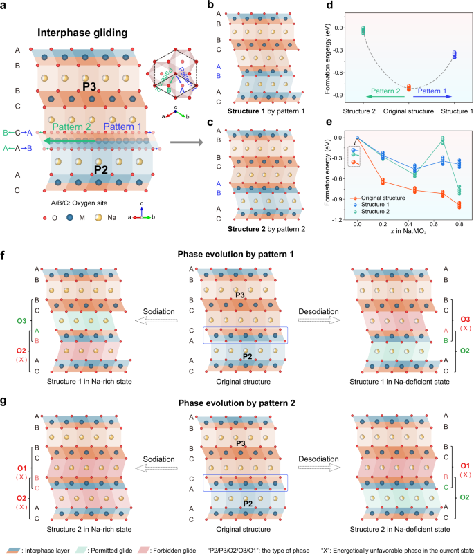
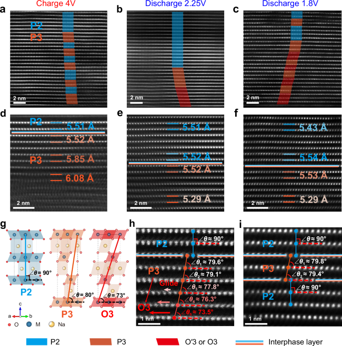
研究团队基于DFT和结构建模,揭示X2/Y3相界中的MO₂层在电化学脱嵌过程中保持静止状态,其滑移会导致能量不利的新结构生成,因此在热力学上受到限制。随后构筑了典型的P2/P3-Na₀.₄₆Mn₀.₉Ni₀.₁O₂双相材料,构建致密均匀的P2/P3界面,并通过HAADF-STEM和同步辐射XRD实验证实其显著抑制滑移及相变的能力。在电化学性能方面,P2/P3-NaMNO电极展现出显著优于纯相材料(P2-NaMNO与P3-NaMNO)的循环寿命和倍率性能,500次循环后仍保持81.2%的容量。EIS结果显示其质量传输阻抗更低,钠离子扩散动力学得到增强,表明结构稳定性与界面滑移抑制密切相关。进一步研究还在多个其它X2/Y3体系(如P2/O3、O2/P3等)中验证了该策略的普适性。本研究提出的“界面密度(α)”和“界面均匀性(β)”两个新参数,为量化界面分布和设计优化提供了理论依据。团队总结出实现高质量X2/Y3界面的合成策略,包括均匀前驱体混合、合适的钠含量与焙烧温度控制。这项工作不仅从结构层面创新性提出了滑移抑制机制,更为层状正极材料的性能优化提供了可扩展的界面设计框架,对于实现高性能钠离子电池具有深远意义。
二、研究亮点
1、提出“X2/Y3相界滑移抑制机制”:理论计算结合原子分辨显微镜实验发现,该共格相界可在热力学上阻碍MO₂层间滑移,从本质上稳定层状结构。
2、构建高性能P2/P3-NaMNO双相材料:通过界面工程策略设计的材料具有α = 0.57,β = 0.17,结构均匀,展现出出色的循环稳定性和倍率性能。
3、提出α与β参数用于界面量化:构建定量评价界面密度与均匀性的模型,为多相材料结构优化提供理论依据和可操作性标准。
三、图文解读

图1 P2/P3界面层滑移示意图及能量演化机制

图2 界面密度与均匀性模型建立与应用

图3 P2/P3-NaMNO及对比样品的表征

图4 P2/P3-NaMNO材料的微观结构

图5 宏观尺度的结构演变
四、研究结论
本研究提出了一种基于界面结构设计的滑移抑制新策略。通过构建X2/Y3共格相界,利用不同相的滑移行为矛盾性,在热力学上限制MO₂层滑移,从而抑制结构相变。实验设计的P2/P3-NaMNO材料在循环稳定性和倍率性能方面均优于传统纯相材料,并在多个X2/Y3体系中验证了策略的普适性。此外,引入α和β两个定量参数,有助于精准评估界面结构质量与优化潜力。本研究不仅从微观机制上阐释滑移抑制机制,也为后续钠离子电池正极材料的结构设计提供了新的方向。
DOI: 10.1038/s41467-025-61065-w